
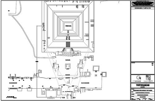
Plano de iluminación de la Pirámide del Sol, según la propuesta que el gobierno del estado de México presentó al INAH como parte de los recorridos nocturnos en el sitio prehispánico de Teotihuacán. Imagen proporcionada por el INAI a La Jornada
La documentación de sustento y análisis
contiene información errónea: arqueólogos
Rubén Cabrera, Sergio Gómez, Claudia María López Pérez y Jesús Torres Peralta, quienes tienen años trabajando en el sitio prehispánico, enviaron una carta el pasado 15 de diciembre al Consejo de Arqueología
Existe un riesgo latente de afectación innegable a ese patrimonio
, alertan
Mónica Mateos-Vega
Director y violonchelista, dedicó su vida a la filosofía sonora y a renovar el estilo barroco
El Museo de la Ciudad de México expone 55 maquetas del arquitecto
Pablo Espinosa
Merry MacMasters